技术变革营销,营销融入技术,技术与营销的共振从未停歇,所造就的动态是营销业者始终要面对和回应的现实环境,也是激发不断创造和更新知识体系的催化剂。随着人工智能技术的快速迭代与场景渗透,营销行业正迎来一次全面的范式革新,AI已从营销辅助工具升级为核心驱动力,重构营销全链路的运作逻辑与价值创造方式。
当然,AI技术正在持续演进,营销亦非静止的河流,我们既不能将技术视为单方面颠覆营销的唯一变量,因此而陷入技术至上论,亦需尊重营销、传播的基础法则,理解营销融入AI技术不仅意味着工具化、自动化,更意味着生态、要素、组织、策略、流程的全方位适配和调整。品牌、媒体、营销服务代理机构在吸纳AI技术的过程中相互碰撞、演绎新局,消费者更是在愈加复杂的AI环境中不断分散又聚合的“对象”和“主体”,与AI的演进同步,营销角色、聚落、规则的调整一定会加速迭代,内容、数据、用户、关系等营销元素的流动也会更加复杂。
在此前新营销系列白皮书(1.0-5.0)的基础上,中国传媒大学广告与品牌学院“新营销”研究团队立足行业实践,回应AI这一巨大变量带来的冲击,系统梳理AI营销的相关概念、要素构成、核心特征;深入分析品牌方、媒体平台、营销服务代理机构等各方围绕AI营销的新资源、新产品、新场景所进行的创新与实践探索,历时半年,完成了《新营销6.0:AI营销时代》白皮书。
在此我们奉上研究中的精华内容,与业界,学界分享探讨。






AI营销是指基于各种基础大模型与垂类行业模型的智能技术基础,AI的三种应用范式-生成式 AI(Generative AI)、代理式 AI (Agentic AI)和具身式 AI(Physical AI)-与营销相结合,对营销中的洞察、内容物料、媒介传播、渠道体验、销售转化、服务支持等业务环节进行升级,创造出品牌与消费者/客户之间链接和交互的新模式,形成新的市场价值。
AI营销依然依循营销的本质逻辑,但是当AI的技术和应用注入营销中,营销的要素、流程、角色的执行和运营能力都在AI支持下进行了颠覆性地升级和创新,并且强调人机协同以应对营销的动态性和复杂性挑战,用AI的思维和工具来敏捷运营,以提升营销效率。



营销资源的演进本质是媒体与用户交互的双重革命,传统营销、数字营销、程序化营销到AI营销的变迁中,营销中的媒体资源在呈现形态、用户交互等维度不断迭代,但其核心始终围绕“更懂用户”展开。
传统营销资源依赖大众媒体对受众的单向覆盖;数字营销资源通过搜索引擎和社交媒体触达用户的搜索行为、跟进热点话题;程序化营销资源则借助实时竞价(RTB),基于用户特征与行为标签,在媒体资源上实现精准投放。
AI时代,营销资源正在发生变化,一方面,在不改变营销产品逻辑的前提下,营销中使用AI降低创意素材生产成本,并根据用户实时需求,动态调整资源分配;另一方面,AI技术催生了新的流量入口,AI能够利用更精准的语义/情绪识别技术高效匹配营销资源和用户,并支持多轮实时交互。
AI营销资源的版图划分主要包括传统营销资源的AI化和原生的AI营销资源两种:前者是利用人工智能技术赋能现有营销资源,实现资源价值提升,如AI智能客服、AI优化的H5以及传统资源位(开屏、banner等)利用AI技术生成多模态素材以取代人工制作的素材等;后者是由于AI技术重塑了媒体流量入口和产品逻辑,使得营销在传播和转化链路上产生质的改变,如AI导购、商品链接嵌入AI问答、商品及服务信息的AI总结等。
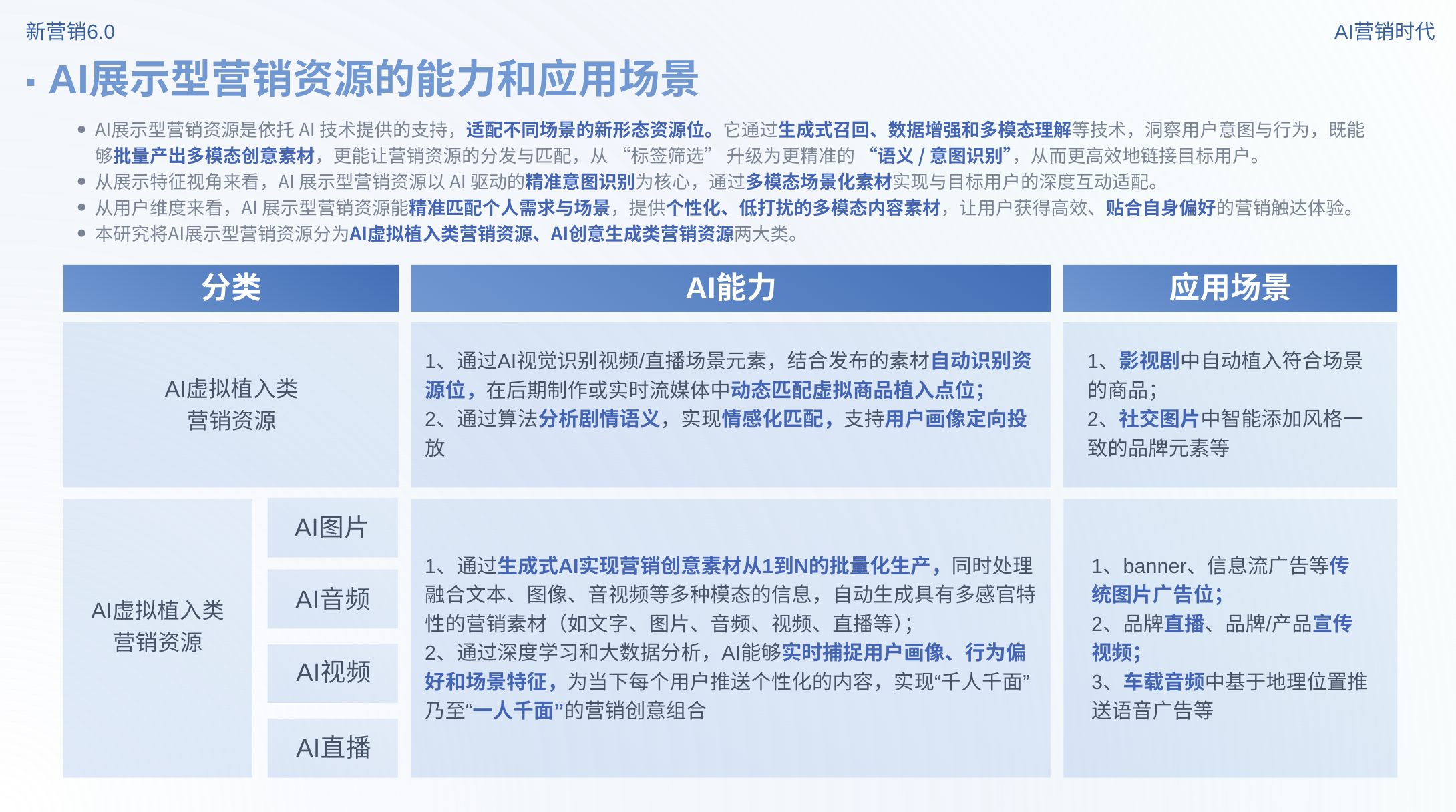
从品牌在不同营销场景下对营销资源的需求,以及媒体在AI影响和冲击下对营销资源的调整这两个关键维度出发,基于资源形式、交互模式和AI能力的不同,AI营销资源又可分为四大类型:AI展示型营销资源、AI搜索型营销资源、AI互动型营销资源和AI销售型营销资源。






内容已经是营销中的核心元素,营销内容链接营销中的人、货和场。对内容展开精细化、个性化运营始终是营销的关键问题,AI技术的演进推动营销内容运营的革命性变革。
生成式AI(Generative AI)的成熟,在营销领域不仅带来个性化、规模化的内容创造与生成,并且还与营销中传播触点和销售结点紧密结合,即时响应,从而催生了“生成式AI营销”。
生成式AI营销(Generative AI Marketing)是指利用生成式AI的能力,批量化、自动化、动态化创造和优化营销内容,并与传播、转化、销售和服务等紧密融合。
生成式AI营销(Generative AI Marketing)是营销中创意与内容物料量与质的一次飞跃,量是指营销物料生产规模上的解放,质的提升除了涵盖创意与影像元素之外,还体现在营销物料与人、货和场景的智能匹配方面。
生成式AI营销的核心特点体现在“快”与“多”两个维度:“快”表现为能够依据场景需求即时生成并迭代创意,实现对市场与用户反馈的敏捷响应。“多”即通过从“1到N”的规模化生成,覆盖文本、图像、音频、视频及多模态等多元内容形态。




在品牌方追求营销全链路效能与消费者渴求个性化消费体验的双重驱动下,品牌方、媒体与营销服务代理商正依托代理式 AI (Agentic AI)技术重构营销新基建,重塑行业新格局。
Agent作为AI的重要应用形态,以其任务自治、规划推理与多步骤执行等能力深度融入营销场景,当下在营销各业务领域都出现了agent应用,提升了市场洞察、内容营销、线索获取、销售增长等关键业务的智能化水平。
AI Marketing Agent(简称AMA)集“多模态感知交互”“目标导向规划决策”“自动化调用执行”“记忆驱动学习优化”四大核心能力于一体,实现了从过去“被动的营销工具”到当下“主动的AI营销助理”的质变。
B端的AI Marketing Agent提升了营销人员分析、规划、执行、优化等运营流程中工具调用的能力,零阻力地承接住不同触点带来的稍纵即逝的营销机会;C端的AI Marketing Agent则帮助消费者自主地完成信息评估、场景决策,买到心中所爱,推进消费旅程的实现
AI Marketing Agent的核心优势在于通过从感知到优化的自动化闭环作业,精准识别并响应营销需求,从而提升营销效率与用户体验,节省企业人力成本与消费者决策成本。






从早期主要作为虚拟形象、互动能力薄弱的“拟人符号”,到当下AI技术加持下具有理解、互动等多种能力的“智能主体”,数字人的发展在技术演进及场景深化的驱动下,经历了技术探索、迭代升级、AI赋能与AI融合四个阶段,逐步实现了从外部辅助到AI驱动、从功能单一到多模态协同的演进。
AI打造出了营销中的代言、带货、客服等数字人,以及具身智能AI技术创造出来的各种生活管家和消费帮手,这些新型的营销角色纷纷进场,围绕着消费旅程中的各个环节,更有效地支持消费者不断的探索、寻觅、评估的需求和决策路径。
技术迭代与应用深化是AI营销数字人发展的两条主线,当下,AI营销数字人正在完成从“形象拟人”到“交互智能”、从“营销工具”到“商业资产”的根本转变,成为贯穿品牌宣传、内容生成、销售转化全链路的智能营销角色,持续重塑品牌与用户的连接方式。
营销业务对数字人的需求其实“千客千面”,但快速、高效部署AI营销数字人亦是现实要求,在需求、成本、技术等各因素的共同作用下,当前供需对接、落地AI营销数字人的实现形式主要有标准化和定制化两种:标准化AI营销数字人产品是指能够使用模板实现极简搭建的数字人,而定制化是指根据企业需求定制数字人




